心动网站分类目录
  • 首页
  • 网站分类
  • 国内网站
  • 国外网站
  • TAGS
  • 国家划分

    首页 > 新闻中心 2021-06-09

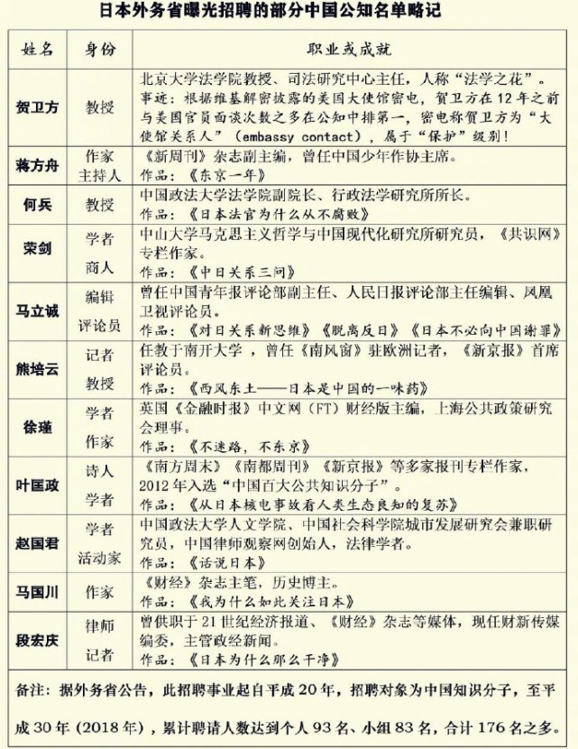
蒋方舟获日方资助宣传日本?一半“公知”是大学老师,这才是重点!

向来严谨的岛国人,怎么会蠢到把自己招聘的中国公知名单公布出来呢,其实,无外乎起到杀鸡儆猴的作用。

这次在名单里的,大概率是被日方评估为“不合格”的弃子,没有进一步利用价值了,属于公开“处刑”,彻底的被赶下车。

而真正有影响力的,肯定隐藏在更深处,拿着更多的赞助,干着更龌龊的事情。

这次的名单,也是在提醒他们,拿人钱财就要好好替人干活,否则一律“公开”伺候,闹得你鸡犬不宁。

另外,从曝光的11人名单来看,在大学任教的有5“人”,加上曾经的少年作协主席蒋方舟,有一半人出自教育体系!

这才是日本险恶用心之处啊,它试图让如今的学生彻底忘本。当年先烈们用鲜血唤醒的人们,又要在别有用心之人的诡计下,重新睡去吗?

在侵略战争绝无胜算的现代,日本真是变着花样的“入侵”着,更加隐蔽但也更加可怕。

我们任何形式的意识对立,对他们来说都是跳脚欢腾的,这些人无疑就是不折不扣的“搅屎棍”。

在这里想说,我们对于日本种种情感上的羁绊,并不适合于一棍子打死式的一刀切,那里有不正视历史的臭虫,但也有爱好和平的人民。

俗话说得好“冤有头债有主”,在蒋方舟这件事中,对外,我们应该学会对有意控制民众思想的人保持警惕,对内,我们要具备清晰的分辨力,不要被公知的形象所左右。

看看这些阿谀的书名,《日本法官为什么不腐败》、《日本为什么那么干净》、《日本不必对中国谢罪》、《日本是中国的一味药》等,我的脑海里只浮现出一条条为了讨好主子,拼命摇着尾巴的狗。

在看似信息获取相当自由的今天,其实我们能看到的东西,大多还是通过“名人”这个渠道。

有大V,有KOL,有意见领袖,声音貌似很多很多,但其实还是那么几个人,只是承载信息的方式变多了,我们知道的“公知”变多了,但并不是我们得到的信息本身变多了。

最后,有个疑问,为什么很多人不喜欢蒋方舟呢?

首先,才女这个名头略显无力,她并没有很多优秀的作品来展现自己的实力,更多的是其母著名女作家尚爱兰在圈内的推波助澜。

以贾浅浅的尿体诗为鉴,在这个圈子里,实力并不是硬通货,如何影响如何运作,才是这里真正的游戏规则。

其次,她的很多观点甚至是说话的方式,难逃哗众取宠的嫌疑,比如“中国文学处于很低的地位”。

所以,以蒋方舟的影响力,能上这个表单确实有点意外,可能日方也相当后悔吧。

其实一本日记式的作品,很难归结于“哈日”,我们不要以娱乐的心态咬着蒋方舟不放,真正需要回应的,是这个表单中其他几位德高望重之人。

他们的学术影响力,他们在大学和媒体里的号召力,才是“杀手锏”般的存在,他们所处的社会地位和自身责任,不管是出于什么目的,拿日本人的钱,确实是不应该的。

你觉得蒋方舟是无辜的吗?

欢迎留言,随缘关注


网站TAG:
上一篇 福建省教育考试院证实:福州一考点语文考试存在提前打铃情况 下一篇 这一抱好暖!儿子场内高考 交警老爸场外执勤陪伴

相关网站

热门网站

  • bose客服:网易考拉自营的BOSE耳机12-18
  • 666!周杰伦用薯片罐在线变魔术是怎12-19
  • 电影中国女排改名 上映在即争议不02-21
  • 电子眼女警彭雅婧 令人敬佩12-20
  • 魔兽世界怀旧服:付费转服已开启!3个12-20
  • 内江今晨发生5.2级地震!小地震在四12-20
  • 研究生被骗311万 研究生是怎么被骗12-20
  • 升级当父亲!撒贝宁得龙凤胎12-21
  • 撒贝宁升级当爸,妻子曾经是“五洲唱12-20
  • 宋仲基将成立公司是真的吗 宋仲基12-20

推荐网站

    最新网站

    • 貂蝉削弱引争议,战坦玩家:绝对支持,貂11-18
    • 小米工程师分析手机耗电过快原因火11-18
    • 宁远:六旬老人被钉子扎伤感染破伤风11-18
    • 最新人事任免11-18
    • 【决斗链接:国际服】11月17日快讯!KC11-18
    • 山东省发改委蓝色(黄三角)经济区建设11-18
    • 和平精英:免费领取永久颜团子配件,你11-18
    • “120升油箱加161升汽油” 官方回11-17
    • 首例证券集体诉讼案宣判,具有多重积11-17
    • 大话西游2:绝版召唤兽合集 真爱玩家11-17

    关于我们 | 免责声明 | 广告合作 | 意见反馈 | 申请收录 |

    粤ICP备1234565号