心动网站分类目录
  • 首页
  • 网站分类
  • 国内网站
  • 国外网站
  • TAGS
  • 国家划分

    首页 > 新闻中心 2020-07-18

当当成立“公司权益保护部”:已启动招聘 防李国庆再度闯入

原标题:当当成立“公司权益保护部”:已启动招聘 防李国庆再度闯入

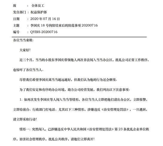
【TechWeb】7月17日消息,据网上曝光的当当网内部邮件显示,当当准备成立独立的“公司权益保护部”,人力资源部已经启动招聘,重点招募有司法机构相关工作经验、退伍军人及安保人员,重在经历,不做年龄、学历等其他硬性要求。

图片来自网络图片来自网络

7月16日,来自当当权益保护部发布的邮件显示,权益保护部提醒员工,如李国庆等人再次闯入当当,员工应立即将其请出办公区,立即报警,立即给前台和行政部门打电话。

2019年底以来,李国庆与其妻子俞渝多次公开发生争执,二人不仅打离婚官司,还争夺公司主导权、上演“夺权大战”。今年4月,李国庆率人“抢夺”公司公章,单方面宣布接管当当。此后,李国庆和俞渝均自称为当当网董事长。

7月,当当网官方发布声明称,李国庆再次诉诸武力,带二十多人,清晨强行进入当当,撬开多处保险柜,抢走了营业执照和U盾。当当随后报警。

7月8日晚,北京市公安局朝阳分局微博发布消息:7月7日7时许,违法行为人李某庆(男,55岁)纠集他人,在朝阳区静安中心某公司办公场所内,采取强力开锁、限制他人人身自由等方式扰乱了该公司正常工作秩序。目前,朝阳公安分局已将李某庆等4名违法行为人依法行政拘留。


网站TAG:
上一篇 你见过吗?人类史上最近距离拍摄的太阳 下一篇 当当网成立公司权益保护部 防范李国庆

相关网站

热门网站

  • bose客服:网易考拉自营的BOSE耳机12-18
  • 666!周杰伦用薯片罐在线变魔术是怎12-19
  • 电影中国女排改名 上映在即争议不02-21
  • 电子眼女警彭雅婧 令人敬佩12-20
  • 魔兽世界怀旧服:付费转服已开启!3个12-20
  • 内江今晨发生5.2级地震!小地震在四12-20
  • 研究生被骗311万 研究生是怎么被骗12-20
  • 升级当父亲!撒贝宁得龙凤胎12-21
  • 撒贝宁升级当爸,妻子曾经是“五洲唱12-20
  • 宋仲基将成立公司是真的吗 宋仲基12-20

推荐网站

    最新网站

    • 貂蝉削弱引争议,战坦玩家:绝对支持,貂11-18
    • 小米工程师分析手机耗电过快原因火11-18
    • 宁远:六旬老人被钉子扎伤感染破伤风11-18
    • 最新人事任免11-18
    • 【决斗链接:国际服】11月17日快讯!KC11-18
    • 山东省发改委蓝色(黄三角)经济区建设11-18
    • 和平精英:免费领取永久颜团子配件,你11-18
    • “120升油箱加161升汽油” 官方回11-17
    • 首例证券集体诉讼案宣判,具有多重积11-17
    • 大话西游2:绝版召唤兽合集 真爱玩家11-17

    关于我们 | 免责声明 | 广告合作 | 意见反馈 | 申请收录 |

    粤ICP备1234565号